2022第九届国际生物发酵展(济南)紧扣行业脉搏,把握市场动向,突破变局,傲立时代!
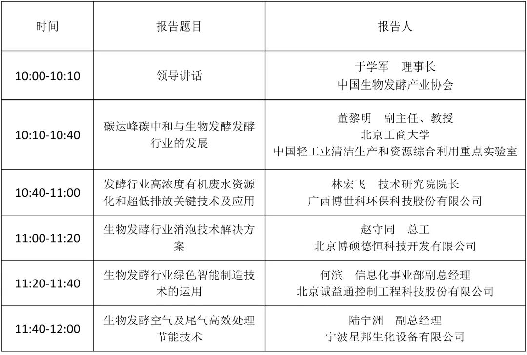
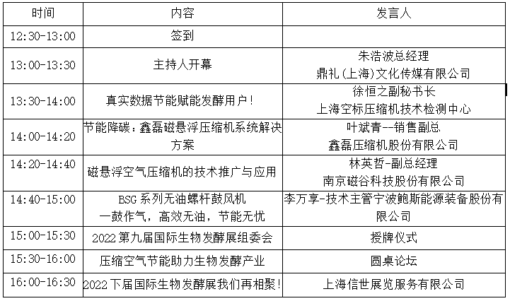
2022生物发酵展将于7月14-16日在山东国际会展中心召开 ,展品覆盖、生物工程、发酵工程、细胞工程、蛋白工程、医药、生物医药(抗生素、疫苗等)、生物饲料、生物农药、生物肥料、生物化工、发酵产品(氨基酸及有机酸、淀粉及淀粉糖、酵母及衍生物、酶制剂、发酵功能制品)、食品饮料、酒等生产加工所需的各种新产品、新技术、新装备、新工艺,打造集“展示、商贸、学习、交流”为一体的全产业链,致力于生物技术产业智能制造一站式解决方案。 本次展会设四大特色展区:“精酿啤酒与技术设备展”、“玉米深加工产品与技术装备展”、“制药机械与包装设备展”、“生化仪器、实验室设备与耗材”、展会面积约40,000平方米,800余家行业企业参与,展会将共享超过45000名专业买家,为生物技术产业创新发展提供助力,为生物发酵产业与上下游产业搭建了一个技术交流、促进合作、扩大上下游贸易、提高品牌和企业知名度的平台。 众多院士大咖云集 (因版面有限仅展示部分嘉宾,敬请谅解!) 现场的同期展会与20多场的论坛活动也会如期在展会现场举行,特地邀请来自中国工程院士大咖现场探讨生物技术产业发展方向,保证让您带着需求而来收获满满而归,深耕生物行业多年我们秉承推动生物行业发展技术创新为目的,满足市场需求为理念励志前行。 于学军 中国生物发酵产业协会 理事长 致开幕词 8:30-8:40 孙宝国 中国工程院 院士 发言内容待定 8:40-9:20 陈 坚 中国工程院 院士 发言题目:食品蛋白资源挖掘与创制 9:20-10:00 郑裕国 中国工程院 院士 发言题目:维生素类营养化学品的生物合成与制造 10:00-10:40 任发政 中国工程院 院士 发言内容待定 10:40-11:20 马延和 中国科学院天津工业生物技术研究所 所长 发言题目:《十四五生物经济发展规划》解读 11:20-11:40 路福平 天津科技大学 校长 发言题目:健康食品产业的创新与发展 11:40-12:00 覃先武 安琪酵母股份有限公司 副总经理 发言题目:酵母在未来生物产业中的展望 12:00-12:15 2022中国生物发酵产业大会 时 间:2022年7月13日 9:00-17:00 地 点:山东美豪.丽致酒店 三层美豪丽致厅 主 办:中国生物发酵产业协会 承 办:安琪酵母股份有限公司 协 办:华熙生物科技股份有限公司 微康益生菌(苏州)股份有限公司 希杰集团 识别二维码获取会议名额 氨基酸营养健康产业创新发展论坛 时 间:2022年7月13日 13:20-17:30 地 点:山东美豪.丽致酒店 四层佛山厅 主 办:中国生物发酵产业协会 承 办:希杰集团 协 办:中食安信(北京)信息咨询有限公司 识别二维码获取会议名额 益生制品健康产业发展论坛 时 间:2022年7月13日 14:00-17:00 地 点:山东美豪.丽致酒店 十一层商埠厅 主 办:中国生物发酵产业协会 承 办:微康益生菌(苏州)股份有限公司 识别二维码获取会议名额 生物活性功能糖营养健康论坛 时 间:2022年7月13日 13:40-17:00 地 点:山东美豪.丽致酒店 四层京沪2厅 主 办:中国生物发酵产业协会功能发酵制品分会 承 办:华熙生物科技股份有限公司 识别二维码获取会议名额 生物发酵美妆原料分会的成立大会 时 间:2022年7月13日 14:00-17:00 地 点:山东美豪.丽致酒店 十一层明湖厅 主 办:中国生物发酵产业协会 识别二维码获取会议名额 2022全国生物发酵行业绿色低碳 与装备创新论坛 时 间:2022年7月14日 9:30-12:00 地 点:山东国际会展中心 5号会议室(2号馆楼上) 主 办:中国生物发酵产业协会、北京工商大学 识别二维码获取会议名额 酶工程与生物催化论坛 时 间:2022年7月14日 9:30-12:00 地 点:山东国际会展中心 2号会议室(1号馆楼上) 主 办:中国生物发酵产业协会 联合主办:齐鲁工业大学(山东省科学院) 识别二维码获取会议名额 2022第七届国际发酵培养基应用 与发展技术论坛 时 间:2022年7月14日 10:00-16:30 地 点:山东国际会展中心 2号馆现场会议室 主 办:中国生物发酵产业协会 承 办:安琪酵母股份有限公司、上海生物发酵展组委会 识别二维码获取会议名额 2022精酿啤酒产业发展论坛 时 间:2022年7月14日 13:00-16:40 地 点:山东国际会展中心 5号会议室(2号馆楼上) 主 办:中国生物发酵产业协会 承 办:齐鲁工业大学(山东省科学院)生物工程学院中德啤酒技术中心、 上海信世展览服务有限公司 协 办:华熙生物科技股份有限公司 识别二维码获取会议名额 2022第六届生物发酵饲料技术创新 与营养高峰论坛 时 间:2022年7月15日 13:30-16:30 地 点:山东国际会展中心 1号馆现场会议室 主 办:中国生物发酵产业协会 承 办:济南生物发酵展组委会 协 办:嘉应学院 上海信世展览服务有限公司 媒体支持:《国外畜牧学(猪与禽)》杂志社 牧业前沿 饲料行业信息网 识别二维码获取会议名额 2022生物农业与微生态体系 创新发展论坛 时 间:2022年7月15日 13:30-17:00 地 点:山东国际会展中心 2号会议室(1号馆楼上) 主 办:中国生物发酵产业协会 承 办:青岛蔚蓝生物股份有限公司 识别二维码获取会议名额 2022现代海洋工程与生物制造论坛 时 间:2022年7月15日 9:30-12:00 地 点:山东国际会展中心 2号会议室(1号馆楼上) 主 办:中国生物发酵产业协会 承 办:全国海洋食品生物技术创新中心 山东省海洋食品生物制造工程研究中心 协 办:山东海龙元生物科技有限公司 识别二维码获取会议名额 2022玉米深加工高峰论坛暨淀粉糖、 多元醇技术与装备发展高峰论坛 时 间:2022年7月15日 9:40-16:40 地 点:山东国际会展中心(济南)7号会议室(2号馆楼上) 主办单位:中国生物发酵产业协会 承办单位:上海兆光生物工程设计研究院 协办单位:南京百斯杰生物工程有限公司 识别二维码获取会议名额 2022生物药下游工艺发展峰会 会议时间:2022年7月14日 13:00-16:30 会议地点:山东国际会展中心 2号会议室 主办单位:发酵展组委会 承办单位:西安蓝晓科技新材料股份有限公司 苏州蓝晓生物科技有限公司 媒体支持:生物制药合伙人公众号 识别二维码获取会议名额 2022生物发酵废水新技术、新工艺、新装备发展论坛 会议时间:2022年7月15日 9:30-12:00 会议地点:山东国际会展中心2号馆现场会议室 主办单位:山东省水处理协会 承办单位:上海信世展览服务有限公司 生物发酵展组委会 识别二维码获取会议名额 2022压缩空气双碳节能,助力生物发酵产业高峰论坛 会议时间:2022年7月14日 13:20-16:30 会议地点:山东国际会展中心7号会议室 主办单位:上海空标压缩机技术检测中心 国际生物发酵展(济南)组委会 承办单位:鼎礼(上海)广告传媒有限公司 上海信世展览服务有限公司 识别二维码获取会议名额 2022制药企业设施设备管理专题会议 会议时间:2022年7月15日 09:30-16:30 会议地点:山东国际会展中心5号会议室 主办单位:蒲公英(长三角-苏州)医药服务平台 国际生物发酵展 承办单位:苏州豚鼠科技有限公司 协办单位:天俱时工程科技集团有限公司 楚天科技股份有限公司 申梵商务信息咨询有限公司 支持媒体:蒲公英、药视网、药聘网、蒲公英圈 识别二维码获取会议名额 2022酵素行业重点企业座谈会 会议时间:2022年7月14日 14:00-17:00 会议地点:山东美豪.丽致酒店 十一层明湖厅 主办单位:中国生物发酵产业协会 承办单位: 主持人:协会酵素分会副理事长 周海龙 识别二维码获取会议名额 中国农林废弃物资源化发酵技术发展与应用研讨会 时 间:2022年7月14日 9:00-11:00 地 点:山东国际会展中心7号会议室 识别二维码获取会议名额 “生物发酵药物分会”成立大会(六) 时 间:2022年7月14日 9:00-11:00 地 点:山东美豪.丽致酒店 四层佛山厅 主 办:中国生物发酵产业协会 识别二维码获取会议名额 众多品牌云集聚集生物技术产业链 部分参展企业(排名不分先后) ↑ 部分参展企业 ↑ 实力品牌云集,焕新“夏”一代智能产业 夏天,不管你有没有心理准备,绿树的枝条就一天比一天繁茂,生物发酵展从新芽初绽到绿树满枝,再到绿树成荫,现已成为生物发酵行业风向标,这个夏天让我们齐聚济南,相约生物发酵展。 展商提前看(以下排名不分先后) - 阿特拉斯·科普柯 - 安琪酵母 - 楚天科技 - 方快锅炉 - 哈电集团 - 宜兴市华鼎机械有限公司 - 江苏良友正大股份有限公司 - 江苏苏青水处理工程集团有限公司 - 乐斯福发酵营养元 - 连云港和昌生物工程装备有限公司 - 南京磁谷科技股份有限公司 - 宁波得利时泵业有限公司 - 诺华赛分离技术(上海)有限公司 - 赛摩雄鹰 - 山东美泉环保科技有限公司 - 山东天力能源股份有限公司 - 上海保兴生物 - 上海立格仪表有限公司 - 上海数部机电有限公司 - 上海远安流体设备有限公司 - 天津博蕴纯化装备材料科技有限公司 - 天津市宏诺仪器有限公司 - 天俱时 - 微泰贸易(山东普瑞普勒能源科技有限公司) - 无锡市林洲干燥设备有限公司 - 西安蓝晓科技新材料股份有限公司 - 西王集团 - 新莱集团 - 鑫磊集团 - 溢多利 - 浙江兴沃科技有限公司 - 郑州天一萃取科技有限公司 终于被你滚到底了 工作已准备就绪,只等你来! 发酵展现场开幕典礼效果图 发酵展报道大厅门口宣传墙效果图 发酵展现场报道大厅与企业展馆进入口效果图 发酵展专场招聘会展台效果图 发酵展活动抽奖礼品发放与休息区效果图 诚挚邀请以下行业参观/参展 医药(抗生素、疫苗等)、生物制品、生物工程、发酵工程、细胞工程、蛋白质工程、生物技术、医药中间体、生物制药、生物饲料、精细化工、生物农药、兽药、生物肥料、生物化工、天然提取物、微生物、食品添加剂、维生素、啤酒/饮料、乳制品、果酒、益生制品、科研机构、检测与服务机构等行业的研发技术部门、采购、公司负责人参观、参会! 展馆平面图与路线 开幕/参观 展会参观 2022.7.14 2022.7.16 星期四 星期六 展馆:山东国际会展中心 地址:山东省济南市槐荫区日照路1号 参观路线 自驾车 请从济南西(G3 京台高速南向)出口下高速,导航至济南西部会展中心即可,约8公里。 济南西站 济南西站距离山东国际会展中心直线距离约3.8公里,打车约 15元;或在济南西站乘坐地铁1号线转2号线,二环西路下车(B口出站),步行760米至山东国际会展中心。 济南站 出租车约7.5公里;或在济南站乘坐K156路10站后,在腊山立交桥站下车,换BRT7路3站后在二环西路日照路站下车,步行170米到达山东国际会展中心。 济南东站 出租车约27 公里;或在济南东站乘坐122路,经过20站, 到达工业南路舜华路站;步行约770米,到达济南国际会展中心。 济南遥墙国际机场 出租车约34公里;或乘坐机场巴士1号线3站后在八一立交桥(经十纬一)站下车,换乘K911、202、109路3站后在腊山立交桥站下车,换成 BRT7 路3站后在二环西路日照路站下车,步行170米到达山东国际会展中心。 参观福利 免费大巴车:要求:同天观展团人数≥20人,车程往返在6个小时内,免除自驾车停车难。 免费工作午餐:观展团人数20人以内,我们不提供专车接送服务,但有机会获得组委会提供的工作午餐。 专属VIP通道:免除排队的烦恼,大会特地为观展团设定了专属进场通道。 专属VIP礼品:三头快充充电器、夏日灭虫灯、精美抱枕等,充电宝,小风扇等 专属VIP证件:观展团专属胸卡,给您专属的服务。 大会大礼包:组委会准备了展会专属会刊、水券、参观指南、大会专属礼品。 VIP观众休息区:大会为参观观众准备了专属的休息区,精美的点心与咖啡,是您与客户洽谈的不二之选。 如果您还没有预报名 赶紧报名提前享受大会福利 防疫措施 为配合疫情防控,本次济南发酵展将严格按相关部门对疫情防控要求,所有与会人员进入展馆,必须实名认证、配合体温检测、扫“场所码”登记,“健康码+行程卡”。进入展馆全程佩戴口罩。 1 所有省外入鲁返鲁人员需持48小时内核酸检测阴性证明;抵达后第1天和第3天各进行1次核酸检测。 2 严格限制高风险地区所在县(市、区)人员入鲁返鲁,对从有高风险地区的县(市、区)流出人员进行7天集中隔离和7天居家健康监测。 3 所有健康码黄红码禁止入场(红码需留置)。 4 14天内有国内中高风险地区旅居史的禁止入场。 5 未完成核酸检测人员,指引到会展中心指定核酸检测点。 6 入场后全程佩戴口罩。 7 请按1米线排队有序入场。 8 场内请勿扎堆拥挤。 9 场内请勤洗手(消毒)。部分企业名称 展馆号 展位号 景津装备股份有限公司 1号馆 A03 丰尚集团 1号馆 A02 安琪酵母股份有限公司 2号馆 A18 山东西王糖业有限公司 1号馆 A22 华熙生物科技股份有限公司 1号馆 A28 黑龙江金象生化有限责任公司 1号馆 A20 阿特拉斯·科普柯(上海)贸易有限公司 2号馆 A03 诺华赛分离技术(上海)有限公司 2号馆 A10 天俱时工程科技集团有限公司 1号馆 A23 鑫磊压缩机股份有限公司 2号馆 A33 昆山新莱洁净应用材料股份有限公司 2号馆 A37 上海远安流体设备科技有限公司 2号馆 A30 镇江东方生物工程设备技术有限责任公司 2号馆 A01 汇森生物设备镇江有限公司 2号馆 A32 南京磁谷科技股份有限公司 2号馆 A06 宜兴市华鼎机械有限公司 2号馆 A02 上海本优机械有限公司 1号馆 A58 德兰梅尔中国 1号馆 A36 江苏科海生物工程设备有限公司 2号馆 A05 上海数郜机电有限公司 2号馆 A38 西安蓝晓科技新材料股份有限公司 2号馆 A52 常州晶锐搅拌设备有限公司 2号馆 A32-1 江苏苏青水处理工程集团有限公司 2号馆 A61 合肥赛摩雄鹰自动化工程科技有限公司 2号馆 A25 宁波乐惠国际工程装备股份有限公司 2号馆 A27 安拓思纳米技术(苏州)有限公司 2号馆 A60 赛默飞世尔科技(中国)有限公司 2号馆 C65 山东启晨新能源动力科技有限公司 1号馆 A32 艾珍机械设备制造(上海)有限公司 2号馆 B05 新乡市和协饲料机械制造有限公司 1号馆 A09 南京中船绿洲机器有限公司 2号馆 A07 上海保兴生物设备工程有限公司 2号馆 A08 上海兆光生物工程设计研究院 2号馆 A35 利穗科技(苏州)有限公司 2号馆 C66 东正科技有限公司 2号馆 A21 山东汤宸机械设备有限公司 1号馆 A06 诸城东晓生物科技有限公司 1号馆 A37-1 常州市湘宏干燥制粒设备有限公司 2号馆 C13 青岛中肽生物技术有限公司 1号馆 A79-1 山东安禾机械科技有限公司 1号馆 C96 潍坊盛泰药业有限公司 1号馆 A17-1 山东绿泉环保科技股份有限公司 1号馆 A08 潍坊英轩实业有限公司 1号馆 A79 山东隆科特酶制剂有限公司 1号馆 A81-2 蒙川仪表有限公司 1号馆 A18-1 宁波和利时流体设备有限公司 1号馆 A88-1 山东省科学院生物研究所 1号馆 A80-1 山东奥纳莱生物科技有限公司 1号馆 A11-2 山东谦诺生物科技有限公司 1号馆 A30 楚天科技股份有限公司 2号馆 A12 安徽捷泰智能科技有限公司 1号馆 A10-3 山东伊西欧普节能技术有限公司 1号馆 A10 山东福洋生物科技股份有限公司 1号馆 C82 山东佳和环保科技有限公司 1号馆 A18-2 上海科进生物技术有限公司 1号馆 A10-6 微泰贸易(上海)有限公司 1号馆 A07 天津九光科技发展责任有限公司 1号馆 A82 中粮工程装备(张家口)有限公司 1号馆 A88 北京布莱迪仪器仪表有限公司 1号馆 A82-1 上海汇工科技有限公司 1号馆 A82-3 安徽中科光电色选机械有限公司 1号馆 A33 水木清研生态环保(山东)有限公司 1号馆 A30-1 无锡博悍自动化科技有限公司 1号馆 A25-1 山东翔海净化工程有限公司 1号馆 A92-1 北京京广艺琳不锈钢制品有限公司 1号馆 C03 杭州大立过滤设备有限公司 1号馆 C95 合肥华运机械制造有限公司 1号馆 C97 宁波得利时泵业有限公司 1号馆 A80 山东天泰啤酒设备有限公司 1号馆 A17-2 苏州开利净化科技有限公司 1号馆 C81 上海佰三思生物科技有限公司 1号馆 C80 科伲可(上海)电子测量仪器贸易有限公司 1号馆 C83 山东沃仕玛真空设备科技有限公司 1号馆 A83 江阴市雨晨机械制造有限公司 1号馆 B05 山东省梁山嘉腾生物科技有限公司 1号馆 C90 济南阜丰宏发机械有限公司 1号馆 C85 江苏良友正大股份有限公司 1号馆 A06 山东普瑞普勒能源科技有限公司 1号馆 A07-1 山东天维膜技术有限公司 1号馆 C16 扬州睿德环境工程有限公司 1号馆 C87 抚顺市悦盛工业滤布厂 1号馆 A92 上海科域水处理技术有限公司 1号馆 C96-1 淄博汇邦环境工程有限公司 1号馆 A23-1 安徽三星树脂科技有限公司 1号馆 A07-3 枣庄市三维技术有限公司 1号馆 C17 无锡迅杰光远科技有限公司 1号馆 A82-2 苏能干燥科技(江苏)有限公司 1号馆 A27-1 江苏欧航封头制造有限公司 1号馆 C89 山东华瓷环保设备科技有限公司 1号馆 A18 山东环仪仪表制造有限公司 1号馆 C88 飞潮(上海)环境技术股份有限公司 1号馆 B03 潍坊萨伯特精密转动设备有限公司 1号馆 A17-3 杭州瑞纳膜工程有限公司 1号馆 A92-2 东富龙科技集团股份有限公司 1号馆 A61 江苏利宏科技发展有限公司 1号馆 A61-1 郑州天一萃取科技有限公司 1号馆 A26 阿法拉伐(上海)技术有限公司 1号馆 B01 北京空港北光仪表有限公司 1号馆 A81 珠海天香苑生物科技发展股份有限公司 1号馆 A88-2 山东宝尊商用电器有限公司 1号馆 A13-1 广东冠酿精酿设备 1号馆 C15 济南市时代酒具制造股份有限公司 1号馆 C13 山东鲁冰制冷设备有限公司 1号馆 A15-1 福州威朗流体设备有限公司 1号馆 B06 山东王城精酿啤酒有限公司 1号馆 A15 南京绿岛机械设备有限公司 1号馆 C09 青岛新鲁鑫包装有限公司 1号馆 C12 上海华震科技有限公司 1号馆 C86 马肯依玛士(上海)标识科技有限公司 2号馆 A26-2 上海吉御机械设备有限公司 2号馆 B62 温州泰康轻工机械有限公司 2号馆 B08 上海成东科技有限公司 2号馆 A59-1 浙江上帅机械制造有限公司 2号馆 A15-1 上海立格仪表有限公司 2号馆 B58 常州嘉祥干燥制粒设备有限公司 2号馆 C28 保定思诺流体科技有限公司 2号馆 C08 源滤科技(杭州)有限公司 2号馆 C80 常州市佳发制粒干燥设备有限公司 2号馆 C06 上海知正离心机有限公司 2号馆 B60 瑞士哈美顿博纳图斯股份公司上海代表处 2号馆 A59 常州市鹏多干燥设备有限公司 2号馆 B01 吉安特膜分离设备(长春)有限公司 2号馆 B01-1 上海一鸣过滤技术有限公司 2号馆 C07 科讯工业制造(深圳)有限公司 2号馆 A39 常州市新力干燥设备有限公司 2号馆 A58-1 南京翃翌陶瓷纳滤膜有限公司 2号馆 B52 浙江密理博尔过滤技术有限公司 2号馆 C01 湖南中资混合搅拌机电科技有限公司 2号馆 C88 河北乐开节能科技股份有限公司 2号馆 B37 重庆诚名通科技有限公司 2号馆 B53 福乐伟分离技术(上海)有限公司 2号馆 B26 山东奥诺能源科技股份有限公司 2号馆 A11 广东中微环保生物科技有限公司 2号馆 C03-1 上海比朗仪器制造有限公司 2号馆 A51 苏州培英实验设备有限公司 2号馆 A22-1 上海缘肽生物技术有限公司 2号馆 C90 上海格氏流体设备科技有限公司 2号馆 A36 江苏东邦机械有限公司 2号馆 A15 上海毕合生物化学技术有限公司 2号馆 C56 宜兴市江山生物科技有限公司 2号馆 C62 天津恒荣行科技有限公司(哈尔卡森检测) 2号馆 C87 山东翔天重工科技有限公司 2号馆 A35-1 广西博世科环保科技股份有限公司 2号馆 A51-1 临夏州华安生物制品有限责任公司 2号馆 B22 自贡科誉密封科技有限公司 1号馆 C96-1 美特杰橡胶管(上海)有限公司 2号馆 B35 上海朗胜生物科技有限公司 2号馆 B36 成都凯成轻工药业装备有限公司 2号馆 B27 恩曼科斯环保科技(北京)有限公司 2号馆 B65 张家港威孚热能股份有限公司 2号馆 B55 江苏和诚制药设备制造有限公司 2号馆 C31 山东本源环境科技有限公司 2号馆 A28 北京威斯特中航科技有限公司 2号馆 B33 无锡宜友机电制造有限公司 2号馆 C53 瑞谱分析仪器(天津)有限公司 2号馆 B62 济南圣泉唐和唐生物科技公司 2号馆 C59 浙江溢达节能科技有限公司 2号馆 B59 方快锅炉有限公司 2号馆 B32 河北联达过滤器材有限公司 2号馆 B23 杭州昆博动力设备有限公司 2号馆 A31-1 海门市海真真空设备有限公司 2号馆 A21-1 浙江珂勒曦动力设备股份有限公司 2号馆 C82 万姆科技(浙江)有限公司 2号馆 B30 山东美泉环保科技有限公司 2号馆 A22 北京中仪智控科技有限公司 2号馆 C36 尚鼎环境科技(江苏)有限公司 2号馆 C50 山西华青环保股份有限公司 2号馆 B39 上海好搭档医疗器械有限公司 2号馆 C32 佑利控股集团有限公司 2号馆 B66 南通龙鹰真空科技有限公司 2号馆 A09 无锡林洲干燥设备有限公司 2号馆 B88 新乡市高服机械股份有限公司 2号馆 B19 山东美耀环境科技有限公司 2号馆 C09 江苏浦士达环保科技有限公司 2号馆 C09-1 山东雅特过滤材料有限公司 2号馆 C91-1 MIXEL(北京)搅拌器有限公司 2号馆 B20-1 普泰克(上海)制冷设备技术有限公司 1号馆 A10-1 伊索温度技术(大连)有限公司 2号馆 B50 济南国民科技有限公司 2号馆 C69 连云港和昌机械有限公司 2号馆 A66 杭州观澜过滤技术有限公司 2号馆 C70 浙江美锘科技有限公司 2号馆 B10 常州长华过滤材料有限公司 2号馆 C10 浙江众源自控系统有限公司 2号馆 A16 温州丹业包装有限公司 2号馆 B65 重庆贝纳吉液氮生物容器有限公司 2号馆 C19 天津市宏诺仪器有限公司 2号馆 B71 常德比克曼生物科技有限公司 2号馆 C73 江苏云宇医疗科技有限公司 2号馆 B31 上海埃里森仪器设备有限公司 2号馆 C68 北京慧荣和科技有限公司 2号馆 B68 杭州中旺科技有限公司 2号馆 B68-1 浙江华盛源仪器有限公司 2号馆 A06-2 丹阳市宏益精密仪器厂 2号馆 A88-3 天长市远安机械有限公司 2号馆 A06-1 济南镒程机电设备有限公司 2号馆 A69-6 山东金太阳制药机械有限公司 2号馆 A03-1 卓娜金属滤芯公司 2号馆 C39 上海普林克斯能源技术有限公司 2号馆 C55 常州湘宏干燥制粒设备有限公司 2号馆 C13 安微国青智能环保科技有限公司 2号馆 C71 安徽国钦智能科技有限公司 2号馆 C72 百事德机械(江苏)有限公司 2号馆 C53 余姚市远大流量仪表有限公司 2号馆 A63-2 上海过滤器有限公司 2号馆 C91-1 四川绿沃创新环保工程有限公司 2号馆 A31 奥豪斯仪器(上海)有限公司 2号馆 C58 丰熠科技(浙江)有限公司 2号馆 C51 温州富德尔密封科技有限公司 2号馆 C20 上海百源生物科技有限公司 2号馆 C20-1 广东溢多利生物科技股份有限公司 2号馆 A57 扬州润明智能装备股份有限公司 2号馆 C76 科立盈智能装备科技(广州)有限公司 2号馆 B25 上海睿者机械有限公司美国睿者集团 2号馆 A62 天津博蕴纯化装备材料科技有限公司 2号馆 A16-1 浙江兴沃科技有限公司 2号馆 A20 上海弗雷西阀门有限公司 2号馆 B05-1 温州承诺管阀有限公司 2号馆 C03 科滤宝过滤科技(苏州)有限公司 2号馆 C52 温州市千昊机械科技有限公司 2号馆 B50-1 江苏巨能机械有限公司 2号馆 A36-1 保定申辰泵业有限公司 2号馆 B66-1 浙江江南减速机有限公司 2号馆 B66 山东金润德新材料科技股份有限公司 2号馆 A58 瑞登梅尔(上海)纤维贸易有限公司 2号馆 C05 冰河冷媒科技(朝阳)有限公司 2号馆 C57 上海远怀实业有限公司 2号馆 B56 益加义传感技术(上海)有限公司 2号馆 B07 浙江隆辰不锈钢有限公司 2号馆 C10 温州市弘特流体设备有限公司 2号馆 C33 奥斯龙泵业江苏有限公司 2号馆 A31-2 上海荆创机械贸易有限公司 2号馆 B67 济南鲁巨机械设备有限公司 2号馆 C30 苏州博清高新材料有限公司 2号馆 C35 上海佰鑫新材料科技有限公司 2号馆 C61 上鹤自动化仪器设备(上海)有限公司 2号馆 A62-1 温州澳美特轻工机械有限公司 2号馆 B39-1 厦门鲲扬膜科技有限公司 2号馆 C15 南通大通宝富风机有限公司 2号馆 B69 无锡绿建科技有限公司 2号馆 C92-1 江阴华西节能技术有限公司 2号馆 C92 河北光德流体控制有限公司 2号馆 C29 湖南宁泰橡塑有限公司 2号馆 B63 江苏创干微波干燥设备有限公司 2号馆 C37 上海赛洛林工程材料科技有限公司 2号馆 C89 广东磁瑞磁悬浮科技有限公司 2号馆 A26 上海一核阀门股份有限公司 2号馆 A63 上海同化益生纤生物科技有限公司 2号馆 A51-2 常州市新业制粒干燥设备有限公司 2号馆 C83 上海润度生物科技有限公司 1号馆 A38 雄县骏岚纸塑包装有限公司 2号馆 B16 上海华械自动化设备有限公司 2号馆 B51 北京佰源化工有限公司 2号馆 C12 山东五星自动化控制技术有限公司 2号馆 C86 朗灏孚纳米科技(上海)有限公司 2号馆 B16 展会参观 2022.7.15 星期五 09:30-17:00 09:00-17:00 09:00-15:00




